本(109)年12月1日秋冬防疫專案啟動,請同仁配合落實相關措施
發佈者: 廖明珠一、 中央流行疫情指揮中心宣佈,自12月1日起啟動「秋冬防疫專案」,強化「邊境檢疫」、「社區防疫」及「醫療應變」措施,請民眾及醫療院所配合落實。
二、 「社區防疫」重點如下:
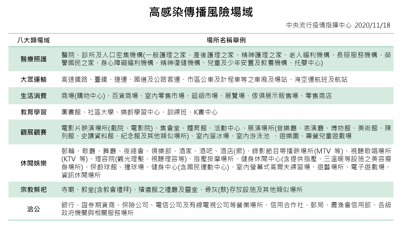
(一) 出入八大類場所(詳附件)應配戴口罩,經勸導不聽者裁罰新臺幣3千元以上1萬5千元以下罰鍰。
(二) 上述場所內有飲食的需求,在與不特定對象保持社交距離或有適當阻隔設備的前提下,可在飲食期間暫時取下口罩。
三、 檢附中央流行疫情指揮中心新聞稿與宣傳圖卡。

