login

使命:
以核安、核後端、核醫製藥與民生輻射應用、新能源與跨領域系統整合等為發展主軸,實現低碳社會及增進民生福祉。
願景:
成為全國最值得信賴的原子能研發機構,發展核安、核後端、民生輻射應用與綠能科技等關鍵技術。

會員評等: 0 / 5

星期不啟用星期不啟用星期不啟用星期不啟用星期不啟用
 

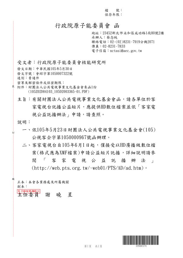
轉知財團法人公共電視事業文化基金會函,請各單位於客家電視台託播公益短片,應提供HD數位檔案並依「客家電視公益託播辦法」申請。

Attachments:
FileDescriptionFile sizeCreated
Download this file (原能會-轉客家電視台託播公益短片-(105-3278)-來函.JPG)原能會-轉客家電視台託播公益短片-(105-3278)-來函.JPG 73 kB2016-06-01 10:21
Download this file (原能會-轉客家電視台託播公益短片-(105-3278)-附件.PDF)原能會-轉客家電視台託播公益短片-(105-3278)-附件.PDF 90 kB2016-06-01 10:13
6月 2046
1 2
3 4 5 6 7 8 9
10 11 12 13 14 15 16
17 18 19 20 21 22 23
24 25 26 27 28 29 30
Joomla templates by Joomlashine